您所在的位置:智能资讯>教程>漫步者E3100桌面音响的产品使用说明书
时间 : 2018-10-08 16:14:00 来源:网络 作者:毛毛狗
很多朋友在入手漫步者E3100桌面音响后一段时间说明书要不丢了,要不坏了,小编就在网上整理了多方资料,给大家带来漫步者E3100桌面音响的使用说明书。
以上是小编带来的漫步者E3100有源音箱的产品使用说明书,更多精彩资讯请关注智能家家居(www.znj.com)!
漫步者E3100多媒体音箱
参考价 : ¥369.00
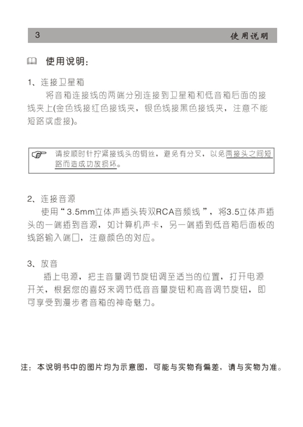
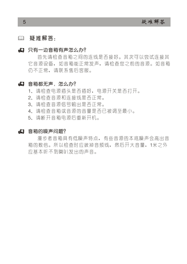
漫步者E3100多媒体音箱怎么使用和安装连接漫步者E3100多媒体音箱常见问题及解决方法漫步者E3100桌面音响的产品使用说明书