您所在的位置:智能资讯>对比>华为畅享8plus和华为nova3e哪个好

华为畅享8plus和华为nova3e哪个好

时间 : 2018-06-05 14:15:00    来源:网络    作者:zola

华为畅享8plus和华为nova3e哪个好?华为的这两款手机都受到大家的好评,是不是不知道该选择哪个了!小编为大家带来华为畅享8plus和华为nova3e的区别对比。

华为畅享8plus和华为nova3e哪个好?

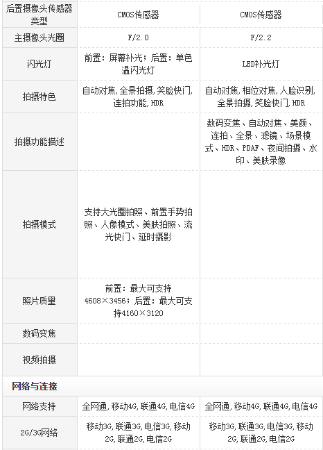
首先我们来看一下两个手机各项参数的对比图:

接下来我们进行详细对比说明。

外观对比:

华为畅享8plus有黑色,粉色,蓝色,金色,采用金属机身设计,厚度仅为7.89mm。机身背部为了保证信号溢出做了U型切槽设计,加上细腻的喷砂处理使得手机的手感相当好。采用后置指纹解锁和横排双摄,是没有刘海的全面屏。

华为nova3e有幻夜黑、樱语粉、铂光金、克莱因蓝是个颜色,和畅享8plus差不多,采用刘海屏,背面有竖排双摄,采用后置指纹解锁,左下角有华为的Logo。采用2.5D炫彩玻璃机身,十分的时尚。

屏幕对比:

华为畅享8 Plus采用的是5.93英寸的全面屏,分辨率为2160x1080像素,1670万色。华为nova 3e是5.84英寸的屏幕,色彩1600万色,分辨率达FHD+ 2280x1080 像素,两个手机的屏幕材质是一致的。所以华为畅享8 Plus的色彩更丰富,而nova3e的屏幕显示更加清晰。

拍照对比:

后置横排双摄1300万+200万摄像头,配合16级虚化双摄效果,实现富有层次感的景深效果。前置1600万+200万双摄像头,自拍美颜细腻自然。

华为nova3e后置竖排双摄,主摄像头1600万像素光圈F2.2摄像头+副摄像头200万像素摄像头。主摄像头负责成像,副摄像头负责景深信息。前置镜头为2400万像素,同样是F2.0大光圈,虚化背景,支持美颜算法,自拍更立体、自然,可以说拍照各有千秋。

性能对比:

华为畅享8 Plus和nova 3e采用都是EMUI 8.0(基于安卓8.0)系统和麒麟659八核CPU,在性能上没有很大的区别,华为畅享8 Plus可以插内存卡而nova 3e不支持。实际上没有特殊的需要,机身内存也足够我们使用了。

续航对比:

华为畅享8 Plus不仅配置4000mAh(典型值)大容量高密度电池,还有智能省电6.0技术,为你带来优质续航体验,在充电测试中我们发现仅需3小时即可完成充电。

华为nova 3e电池容量仅3000mAh,电池虽然小些但是支持快充,充电会比华为畅享8 Plus更快。

价格对比:

华为畅享8plus有64G内存和128G的,几个分别是1699、1899元;华为nova3e同样有64G和128G两款,价格分别是1999、2199元。

对比总结:

两款手机的性能都是差不多的,毕竟价位也就三百的差别,只存在一些细微的差别。华为畅享8plus是没有刘海的,续航更持久。nova3e虽然是刘海屏,但机身更修长,纤细,拿在手里的手感更好,加上玻璃机身的设计,颜值更高,贵一点也是有道理的。

  • 最新资讯
  • 热门资讯